2주차에서 계획을 세우지않고 방황하다가... (다른 원화가 또 눈에 들어와서 이거 할까 저거할까 망설이는 시간이 있었다..^^;;;)
3주차에서 드디어 정신을 차리고 진행을 시작하게 되었다.
흥미를 돋구기 위해서 이 원화 속에서 내가 좋아하는 걸로 몇몇을 바꿨다.

원화를 파악했으면 필요한 리소스를 미리 계획해본다.
리소스 목록
번호 프랍 개수 세부사항 모듈
| 1 | bed | 1 | 시메트리 | |
| 2 | desk | 1 | ||
| 3 | Wall brick | 2 | 복제 | |
| 4 | Wall | |||
| 5 | speaker | 2 | 복제 | |
| 6 | desk wood | |||
| 7 | milk box | 5 | 색만다른 밀크박스, 스프레이 혹은 lp 앨범들이 담겨있다. | |
| 8 | spray | 여러개 | ||
| 9 | drawer | 1 | ||
| 10 | radiator | 1 | ||
| 꾸미기용 프랍들 | ||||
| 포스터들 | ||||
| 11 | TV | 1 | ||
| 12 | Famicom | 1 | ||
| 13 | doodle note | 1 | 낙서가 가득하다 | 1 |
| 14 | Floor | 30 |

비율을 파악하기 위해서 대강 타일로 나눠보았다.
내가 항상 지적받던 부분이 비율과 비례라서 이번엔 꼭!!
근데 이거 그렇게 막 효과가 있는 작업은 아니었다.
이때 깨달은건 비율은 신발이나 발사이즈를 보고 맞추면 편하다는 교수님의 말씀이었다.
왜 이 간단한걸 늦게 깨달았을까 싶었다.
하다못해 1x1짜리 플라스틱 박스도 있는데..
쩝
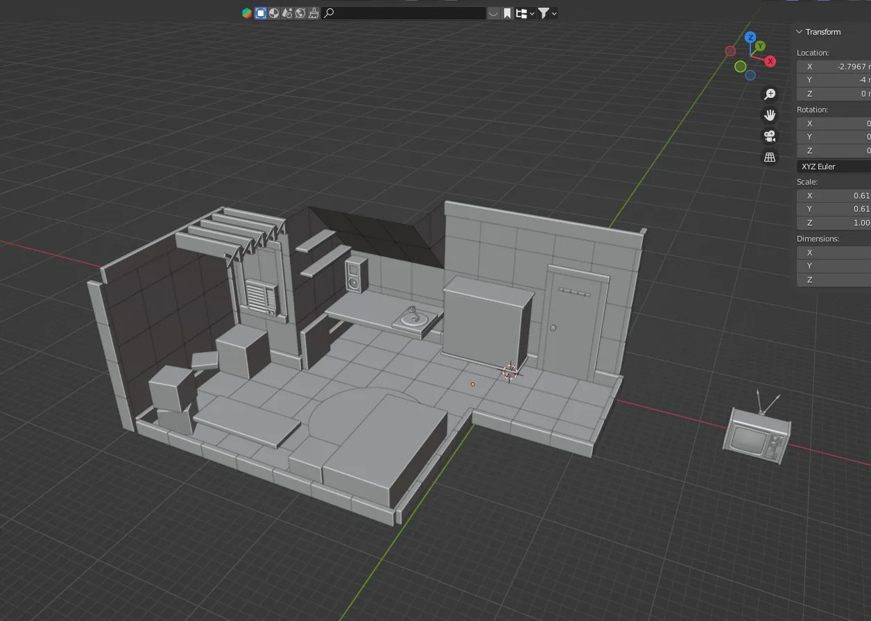
화요일 0319 - 블로킹
아무튼 이를 바탕으로 대강 비율을 맞추기 위한 블로킹작업을 했다.
전체 씬을 고려하면서 잡았다.

금요일 -tv모델링

다시 비율 맞추기

만들고 싶은 것 부터 만들어 나갔다.
내 첫번째 목표는 흥미찾기니까.

반응형
'개인 작업물 > 📦Prop&Environment' 카테고리의 다른 글
| [4주차]Teenager’s Bedroom 작업일지- (1) | 2025.08.20 |
|---|---|
| [게임배경모델링] 서브스턴스 디자이너와 베이크를 활용한 PBR자연물 시트 작업과정 (7) | 2025.08.10 |
| [1주차] Teenager’s Bedroom 작업일지-방 모델링 ,목표 설정 및 원화 선정 (2) | 2025.08.10 |
| [Unity] 바닷속 오래된 문명 씬 제작기 (0) | 2022.06.22 |
| <고양이 마녀의 주방> 작품소개+ 작업후기 (0) | 2022.01.23 |